客户服务专线 : 400-029-4008 资管业务专线 : 400-029-2118
公司总部
|
北京
|
上海
|
深圳
|
杭州
|
大连
|
青岛
|
陕西
|
河南
|
成都
|
厦门
|
广东
|
惠州
|
夜盘值班报单电话
研究资讯
网上营业厅
资产管理
投资者园地
软件下载
研究中心
新闻资讯
|
研究报告
|
策略热点
|
专家专栏
|
有色金属套利比价
|
期权业务
|
研究团队
研究资讯
> 研究报告
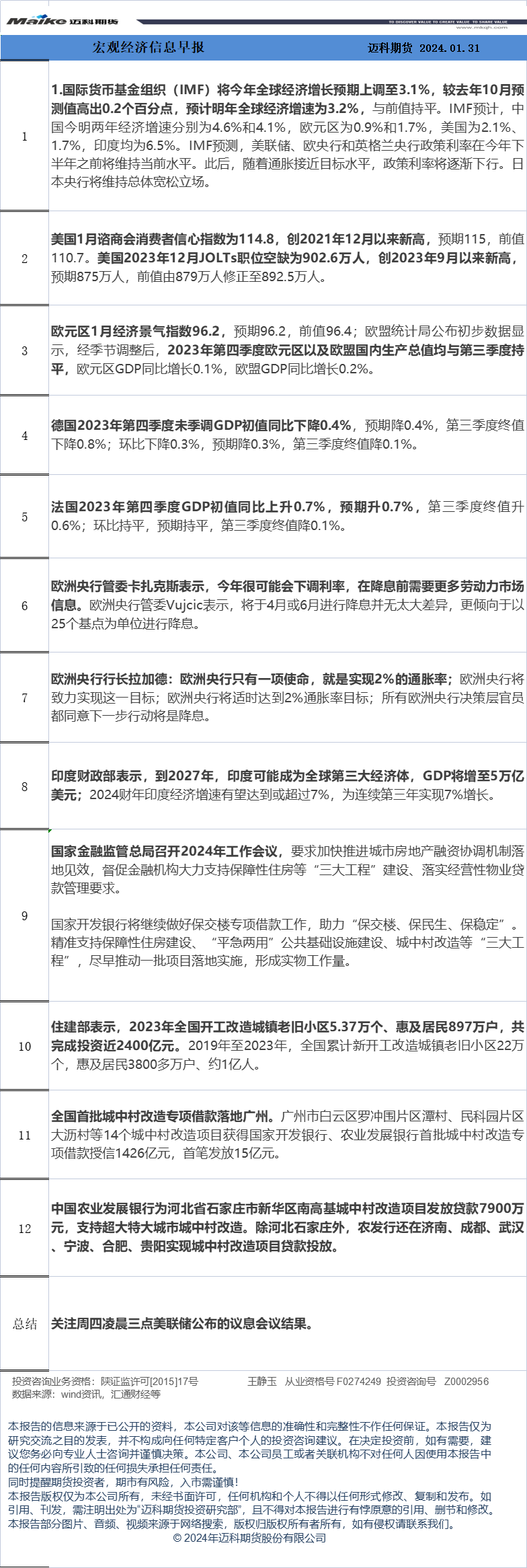
迈科期货1月31日宏观经济信息早报
作者:迈科期货
来源:迈科期货
2024-01-31
上一篇:
2024.1.31早评精要
2024-01-31
下一篇:
迈科期货2026生猪年报:供应宽松延续,在磨底中寻求转折.pdf
2025-12-19
交易日历
年
月